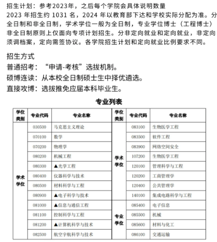
2026年电子科大非全博士目前已经增添了不少名额,是给更多人机会的;主要就是采用申请考核制度,并且开设的专业较多,可选的方向非常广泛,包含了电子信息、计算机、人工智能、机械、材料、管理等,学制3–6年,周末或集中授课。

小编先来说说简章上最主要的内容吧,可以确定的就是,今年的一个明显趋势是非全博士名额增加,面向有科研或工程实践经验的在职人员敞开大门。对于在互联网、通信、制造、能源、管理等领域的骨干来说,也都有了一个机会。

而说到了采取的方式,和很多院校都是一样的,都是不需要参与全国统考的,以材料审核和综合考核为主,也被统称为“申请—考核”制。申请者须已获硕士学位,境外学位须提供教育相关部门留学服务中心认证。学校在审核时会综合考量学术背景、科研成果、工作实绩以及研究计划的可行性,更青睐能将工作实践与学术研究结合的申请者。

这里小编需要说一下,就是申请需要大家准备的材料不要忘,一般包括研究计划、学历学位证明、工作成果、两封教授或相当职称专家的推荐信。
那么到底有啥学科可以选呢?这主要集中在电子信息类(如信息与通信工程、电子科学与技术)、计算机与人工智能类(计算机技术、人工智能、软件工程、网络空间安全)、工程类(机械工程、材料与化工、能源动力、土木水利)、管理类(工商管理、公共管理、工程管理)等。
学习时长的话,也是比较灵活的,通常为3至6年,可根据研究进度和工作安排适当延长。会采用周末班或者集中班的形式来上课,还有线上线下混合模式,尽量利用双休日或寒暑假完成教学任务,减少对日常工作的冲击。
关于想要报考这个项目的人来说,还要签署协议的;非全日制博士录取后按定向就业管理,档案、户口和组织关系一般不转入学校,但须与学校、工作单位签订三方定向协议。
推荐阅读:
相关文章