北京航空航天大学机械工程非全博招生项目信息
本次招生信息,发布来源是北京航空航天大学研究生院官网。
2026年机械工程本年度非全日制博士项目,正式启动招生了,是归属工程类专业学位博士范畴的,是工程硕博士专项培养项目。
学费标准,参照北京市教育厅核定的机械工程专业学位收费标准,按学年分期缴纳,具体金额,以学校财务处当年公示为准,是没有额外强制收费项的。
基本学制的设定,是4个年度,最长修读时间,不超过6个年度。
学习方式,是采用周末集中授课+假期短期集训+线上同步指导相结合模式的,周末授课的话,每月安排1-2次,每次2天,假期集训的话,集中在寒暑假,每次时长约2-3周。
学习地点的话,主要集中在北京航空航天大学学院路校本部,部分实践课程,会结合校内实验室或合作单位场地开展。
仅招收定向就业考生,仅限在职人员报考,录取后,需要与学校、所在单位签订三方定向协议,是不转移个人档案、户口及工资关系的。

工程非全博方向一览
本次招生,主要是机械工程专业,有六大细分研究方向。
先进制造技术方向,主要是,增材制造、精密加工、数字化制造等技术研发与工程应用,适合制造企业从业的。
智能装备研发方向,主要是工业机器人、智能产线、自动化装备的设计与开发这种的。
航空航天机械设计方向,围绕航空航天领域特种机械结构、零部件设计与可靠性分析。
机械电子工程方向,主要是机电一体化系统、测控技术、嵌入式系统开发之类的,适合搞机电行业技术的。
绿色制造与节能技术方向,涉及低碳制造工艺、节能装备研发、资源循环利用等,是契合当前环保与制造业升级需求的。
精密仪器与控制方向,主要是精密测量仪器、自动控制系统、智能传感技术这种,适合仪器仪表及控制领域的。

申请条件说明,要求明细
学历背景的话,需要已经获得硕士学位,或者是应届硕士毕业生,应届考生,需要在入学之前取得硕士学位证书;
国(境)外学历毕业的,需要提供,官方留学服务中心出具的学历认证报告。
工作经历要求的,具备3年及以上机械工程相关全职工作经历,需要提供单位出具的在职证明、岗位说明书,以及能体现工作经历的相关材料,比如项目参与证明、技术成果报告之类的。
外语水平的话,需要达到学校指定标准,可以提供大学英语四六级、雅思、托福、专业外语等级证书等有效成绩证明,无明确分数门槛,以研究生院审核标准为准。
其他要求包括,提供两名机械工程领域教授(或相当职称)的书面推荐函;
身体健康状况,符合学校体检标准,没有违法违纪及学术不端记录。
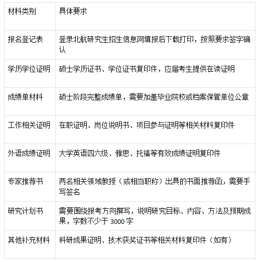
申请材料一览

推荐阅读:
相关文章